

A fully open reproduction of DeepSeek-R1. The goal of this repo is to build the missing pieces of the R1 pipeline such that everybody can reproduce and build on top of it.
Overview#
The project is simple by design and mostly consists of:
src/open_r1: contains the scripts to train models as well as generate synthetic data:grpo.py: trains a model with GRPO on a given dataset.sft.py: performs a simple SFT of a model on a dataset.generate.py: generates synthetic data from a model using Distilabel.
Makefile: contains easy-to-run commands for each step in the R1 pipeline leveraging the scripts above.
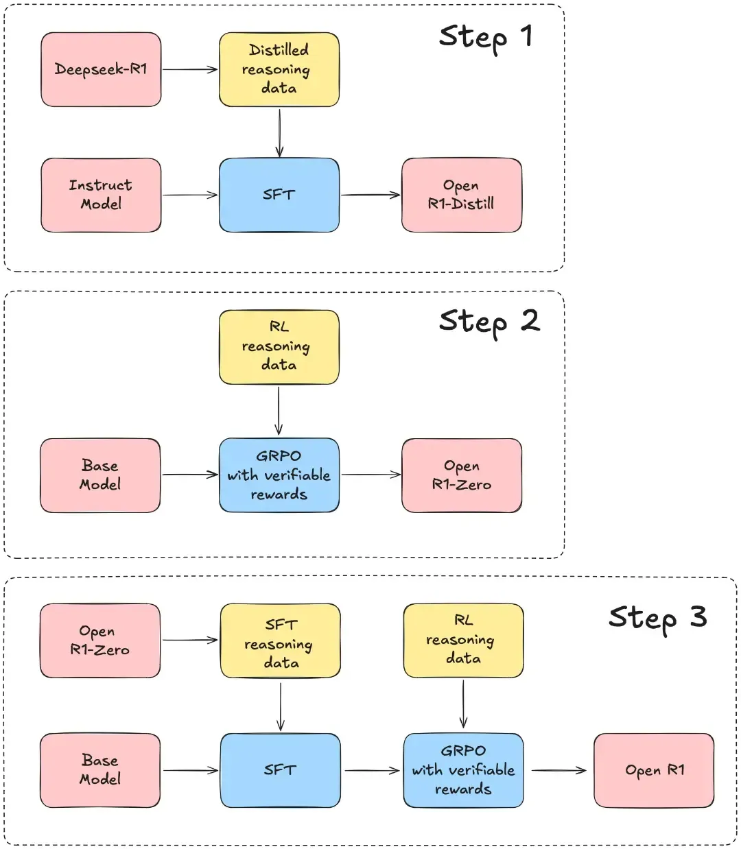
Plan of attack#
We will use the DeepSeek-R1 tech report as a guide, which can roughly be broken down into three main steps:
- Step 1: replicate the R1-Distill models by distilling a high-quality corpus from DeepSeek-R1.
- Step 2: replicate the pure RL pipeline that DeepSeek used to create R1-Zero. This will likely involve curating new, large-scale datasets for math, reasoning, and code.
- Step 3: show we can go from base model to RL-tuned via multi-stage training.

News#
- 🧑🍳 [2025/05/26] (Step 1 completed!) We release Mixture-of-Thoughts—a curated reasoning dataset of 350k verified traces distilled from R1. The dataset spans tasks in mathematics, coding, and science, and is designed to teach language models to reason step-by-step. We also provide a recipe to train OpenR1-Distill-7B, which replicates the reasoning capabilities of deepseek-ai/DeepSeek-R1-Distill-Qwen-7B and marks the completion of step 1 in the Open R1 project.
- ⚡️ [2025/03/11] (update #3): We release the CodeForces-CoTs dataset of 10k competitive programming problems and 100k solutions distilled from R1. We also release IOI24: a new benchmark of very hard problems from international olympiads. A 7B Qwen model trained on CodeForces-CoTs can outperform Claude 3.7 Sonnet on IOI24, while a 32B model can outperform R1 itself.
- ∞ [2025/02/10] (update #2): We release the OpenR1-Math-220k dataset of 220k traces distilled from R1 on a new version of NuminaMath. Models trained on this dataset match the performance of DeepSeek’s distilled ones.
- 🔥 [2025/02/02] (update #1): We implement the first parts of the training, inference, and evaluation pipelines. Let’s go!
Installation#
❗ Libraries rely on CUDA 12.4. If you see errors related to segmentation faults, double check the version your system is running with
nvcc --version.
To run the code in this project, first, create a Python virtual environment using e.g. uv.
To install uv, follow the UV Installation Guide.
ℹ️ As a shortcut, run
make installto setup development libraries (spelled out below). Afterwards, if everything is setup correctly you can try out the Open-R1 models.
uv venv openr1 --python 3.11 && source openr1/bin/activate && uv pip install --upgrade pipshell💡 For Hugging Face cluster users, add
export UV_LINK_MODE=copyto your.bashrcto suppress cache warnings fromuv
Next, install vLLM and FlashAttention:
uv pip install vllm==0.8.5.post1
uv pip install setuptools && uv pip install flash-attn --no-build-isolationshellThis will also install PyTorch v2.6.0 and it is very important to use this version since the vLLM binaries are compiled for it. You can then install the remaining dependencies for your specific use case via pip install -e .[LIST OF MODES]. For most contributors, we recommend:
GIT_LFS_SKIP_SMUDGE=1 uv pip install -e ".[dev]"shellNext, log into your Hugging Face and Weights and Biases accounts as follows:
huggingface-cli login
wandb loginshellFinally, check whether your system has Git LFS installed so that you can load and push models/datasets to the Hugging Face Hub:
git-lfs --versionshellIf it isn’t installed, run:
sudo apt-get install git-lfsshellTraining models#
ℹ️ The training commands below are configured for a node of 8 x H100s (80GB). For different hardware and topologies, you may need to tune the batch size and number of gradient accumulation steps.
We support training models with either DDP or DeepSpeed (ZeRO-2 and ZeRO-3). For example, to perform SFT on a dataset distilled from DeepSeek-R1 with reasoning traces such as open-r1/Mixture-of-Thoughts, run:
# Train via command line
accelerate launch --config_file=recipes/accelerate_configs/zero3.yaml src/open_r1/sft.py \
--model_name_or_path open-r1/Qwen2.5-Math-7B-RoPE-300k \
--dataset_name open-r1/Mixture-of-Thoughts \
--dataset_config all \
--eos_token '<|im_end|>' \
--learning_rate 4.0e-5 \
--num_train_epochs 5 \
--max_seq_length 32768 \
--per_device_train_batch_size 2 \
--gradient_checkpointing \
--bf16 \
--use_liger_kernel \
--output_dir data/OpenR1-Distill-7B
# Train via YAML config
accelerate launch --config_file recipes/accelerate_configs/zero3.yaml src/open_r1/sft.py \
--config recipes/OpenR1-Distill-7B/sft/config_distill.yamlshellCurrently, the following tasks are supported:
- Supervised Fine-Tuning
sft - Group Relative Policy Optimization
grpo
💡 If you scale up/down the number of GPUs, we recommend also scaling up the per-device batch size or number of gradient accumulation steps to keep the global batch size constant.
By default, these scripts will push each model to your Hugging Face Hub username, i.e. {username}/{model_name}-{task}. You can override the parameters in each YAML config by appending them to the command as follows:
# Change the base model to a smaller variant
accelerate launch --config_file recipes/accelerate_configs/zero3.yaml src/open_r1/sft.py \
--config recipes/OpenR1-Distill-7B/sft/config_distill.yaml \
--model_name_or_path Qwen/Qwen3-0.6B-Base \
--hub_model_id OpenR1-Distill-0.6B \
--output_dir data/OpenR1-Distill-0.6BshellIf you also wish to override the Weights and Biases default settings, you can do so as follows:
accelerate launch --config_file recipes/accelerate_configs/zero3.yaml src/open_r1/sft.py \
--config recipes/OpenR1-Distill-7B/sft/config_distill.yaml
--wandb_entity huggingface --wandb_project open-r1 --run_name Qwen2.5-1.5B-GRPOshell🚨 WARNING 🚨
Most base models like meta-llama/Llama-3.2-1B do not have a chat template, so we set ChatML as the default during training. However, for Qwen base models like Qwen/Qwen2.5-1.5B, a chat template is pre-defined in the tokenizer, so the EOS token must be set accordingly, e.g.
# Align EOS token with chat template for Qwen base models
accelerate launch --config_file=recipes/accelerate_configs/zero3.yaml src/open_r1/sft.py \
--model_name_or_path Qwen/Qwen2.5-1.5B \
+ --eos_token '<|im_end|>'
--dataset_name open-r1/Mixture-of-Thoughts \
--dataset_config all \
--learning_rate 4.0e-5 \
--num_train_epochs 1 \
--max_seq_length 32768 \
--per_device_train_batch_size 16 \
--gradient_checkpointing \
--bf16 \
--use_liger_kernel \
--output_dir data/Qwen2.5-1.5B-Open-R1-DistilldiffIf you wish to use a custom chat template (e.g. Llama or Gemma), then the chat template and associated EOS token must be provided:
# Align EOS token with custom chat template
accelerate launch --config_file=recipes/accelerate_configs/zero3.yaml src/open_r1/sft.py \
--model_name_or_path meta-llama/Llama-3.2-1B \
+ --chat_template "$(cat llama_chat_template.jinja)" \
+ --eos_token '<|eot_id|>' \
--dataset_name open-r1/Mixture-of-Thoughts \
--dataset_config all \
--learning_rate 4.0e-5 \
--num_train_epochs 1 \
--max_seq_length 32768 \
--per_device_train_batch_size 16 \
--gradient_checkpointing \
--bf16 \
--use_liger_kernel \
--output_dir data/Llama-3.2-1B-Open-R1-DistilldiffSFT distillation#
We provide a recipe to reproduce the reasoning capabilities of deepseek-ai/DeepSeek-R1-Distill-Qwen-7B, starting from the same base model. To do so, run:
ACCELERATE_LOG_LEVEL=info accelerate launch --config_file recipes/accelerate_configs/zero3.yaml \
src/open_r1/sft.py \
--config recipes/OpenR1-Distill-7B/sft/config_distill.yamlshellThe result will be a model like open-r1/OpenR1-Distill-7B, with the following downstream performance:
| Model | AIME 2024 | MATH-500 | GPQA Diamond | LiveCodeBench v5 |
|---|---|---|---|---|
| OpenR1-Distill-7B | 52.7 | 89.0 | 52.8 | 39.4 |
| DeepSeek-R1-Distill-Qwen-7B | 51.3 | 93.5 | 52.4 | 37.4 |
You can adjust the YAML config to train on a different base model or dataset.
GRPO#
We use TRL’s vLLM backend to scale training to large models across multiple nodes. For single-node training of smol models across 8 GPUs, use vllm_mode="colocate" to run vLLM in the same process as the training script:
ACCELERATE_LOG_LEVEL=info \
accelerate launch --config_file recipes/accelerate_configs/zero3.yaml \
src/open_r1/grpo.py --config recipes/DeepSeek-R1-Distill-Qwen-1.5B/grpo/config_demo.yaml \
--vllm_mode colocateshell⚠️ The chat template used in the distilled DeepSeek models omits the contents of the reasoning block within the
<think>and</think>tags. It also prefills the assistant response with<think>which interferes with the format reward function. To handle that, it is important to override the chat template as done in e.g. recipes/DeepSeek-R1-Distill-Qwen-1.5B/grpo/config_demo.yaml.
For multi-node training on N+1 nodes, with 1 node running the vLLM server and N nodes running training, we provide an example Slurm script. For example, to run the above example on 1+1 nodes with data parallelism, run:
sbatch --nodes=2 slurm/train.slurm --model Qwen2.5-1.5B-Instruct --task grpo --config demo --accelerator zero2 --dp 8 --tp 1shellSee the Launching jobs on a Slurm cluster section for more details.
GRPO dataset filtering#
We provide support to filter datasets by generating and computing pass rate on veriable tasks, see this README
Training with a code interpreter#
We provide a code reward function for executing code generated by the policy during training. Currently, this reward function targets code contests like Codeforces, where solutions are executed against a set of test cases and the overall success rate is returned as the final reward. To ensure safe execution, we support multiple sandbox providers:
- E2B - Fast, cloud-based sandboxes with focus on Python execution
- Morph - Cloud-based sandboxes with broader language support - Python/JS/C++/Rust
To use the code reward function, first install the necessary dependencies:
uv pip install -e '.[code]'shellE2B Provider#
To use E2B sandboxes, create a .env file and add your E2B API token:
E2B_API_KEY="e2b_xxx"shellMorph Provider#
To use Morph, first install the morphcloud package:
pip install morphcloudshellThen add your Morph API token to the .env file:
MORPH_API_KEY="YOUR_MORPH_API_KEY"shellTo specify which provider to use, add the provider_type parameter in your configuration:
# For E2B
provider_type: e2b
# For Morph
provider_type: morphyamlDataset Requirements#
Make sure your dataset contains a verification_info column with the following schema (adopted from PrimeIntellect’s excellent datasets of verifiable problems):
{
"language": "python", # Morph supports more languages including C++, Java, etc.
"test_cases": [
{
"input": "4\n4\n0001\n1000\n0011\n0111\n3\n010\n101\n0\n2\n00000\n00001\n4\n01\n001\n0001\n00001\n",
"output": "1\n3 \n-1\n0\n\n2\n1 2 \n",
"type": "stdin_stdout",
}
],
}pythonFor example, to train a smol model on Python problems, start the vLLM server:
CUDA_VISIBLE_DEVICES=0 trl vllm-serve --model Qwen/Qwen2.5-1.5B-InstructshellThen run training with:
CUDA_VISIBLE_DEVICES=1,2,3,4,5,6,7 ACCELERATE_LOG_LEVEL=info \
accelerate launch --config_file recipes/accelerate_configs/zero2.yaml --num_processes=7 \
src/open_r1/grpo.py --config recipes/Qwen2.5-1.5B-Instruct/grpo/config_demo_code.yamlshellUsing Router Services#
It is possible to be rate limited when too many scripts are executed on sandbox services. For both providers, we offer router scripts that can be launched on a CPU node:
For E2B:
sbatch slurm/e2b_router.slurmshellFor Morph:
sbatch slurm/morph_router.slurmshellThen add the router URL in your training YAML config:
# For E2B
e2b_router_url: 1.2.3.4:8000
# For Morph
morph_router_url: 1.2.3.4:8000yamlThe port should match the one used when launching the router. All training jobs can share the same router IP which will ensure parallel executions are properly managed.
Competitive Programming problems: IOI & CodeForces#
We provide ioi_code_reward and cf_code_reward reward functions for executing problems from IOI and CodeForces, respectively. You can use either piston or Morph (currently IOI only) as your execution provider.
Piston#
To use Piston:
- Get piston workers running, see slurm/piston/README.md
- Set your environment variable
PISTON_ENDPOINTStoslurmor to a list of piston worker endpoints
For IOI:
- In your configuration, use
ioi_provider: "piston"
For CodeForces:
- Download the generated (hard) test cases:
# change PATH_TO_SAVE_TESTCASES. Increase --max-workers according to your machine's capacity
huggingface-cli download open-r1/codeforces --repo-type=dataset --include='generated_tests/*.parquet' --max-workers=8 --local-dir PATH_TO_SAVE_TESTCASES shell- Save the path in .env:
CF_TESTS_FOLDER=PATH_TO_SAVE_TESTCASESshellMorph#
Morph is a cloud-based solution that provides sandboxed environments for running code. To use it:
- Install the Morph client:
pip install morphcloud - Add your Morph API key to the
.envfile:MORPH_API_KEY="your_key_here" - In your configuration, use
ioi_provider: "morph"
Example recipes#
For IOI:
See the example recipe for how to use the IOI reward function:
ACCELERATE_LOG_LEVEL=info accelerate launch --config_file recipes/accelerate_configs/zero2.yaml \
--num_processes=7 src/open_r1/grpo.py \
--config recipes/Qwen2.5-1.5B-Instruct/grpo/config_demo_code_ioi.yamlshellFor CodeForces:
sbatch --job-name=cf-grpo --nodes=2 slurm/train.slurm --model Qwen2.5-Coder-7B-Instruct --task grpo --config codeforces --accelerator zero3 --dp 8 --tp 1shellLaunching jobs on a Slurm cluster#
If you have access to a Slurm cluster, we provide a slurm/train.slurm script that will automatically queue training jobs for you. Here’s how you can use it:
sbatch --job-name=open_r1 --nodes=1 slurm/train.slurm --model {model_name} --task {task} --config {config_suffix} --accelerator {accelerator}shellHere {model_name} and {task} are defined as above, while {config_suffix} refers to the specific config and {accelerator} refers to the choice of 🤗 Accelerate config in recipes/accelerate_configs. If you wish to override the default config parameters, you can provide them by appending a space-separated string like '--arg1=value1 --arg2=value2'. Here’s a concrete example to run SFT on 1 node of 8 GPUs:
sbatch --job-name=open_r1 --nodes=1 slurm/train.slurm --model OpenR1-Distill-7B --task sft --config distill --accelerator zero3shellYou can scale the number of nodes by increasing the --nodes flag.
For GRPO, we use 1 node for the vLLM server and N nodes for training. For example, to run GRPO on 1+1 nodes with mixed data and tensor parallelism, run:
sbatch --job-name=open_r1 --nodes=2 slurm/train.slurm --model Qwen2.5-1.5B-Instruct --task grpo --config demo --accelerator zero2 --dp 4 --tp 2shellℹ️ The configuration in
slurm/train.slurmis optimised for the Hugging Face Compute Cluster and may require tweaking to be adapted to your own compute nodes.
Customising the dataset mixture#
To combine multiple datasets as a single training mixture, you can specify the dataset_mixture parameter in the YAML config file. Here’s a template for how to do this:
dataset_mixture:
datasets: # List of datasets to include in the mixture
- id: dataset_1 # Hub dataset ID
config: config_name_1 # Name of the dataset config
split: split_1 # Split to use from the dataset
columns: # Columns to keep
- column_1
- column_2
weight: 0.25 # Fraction of dataset to use
- id: dataset_2
config: config_name_2
split: split_2
columns:
- column_1
- column_2
weight: 0.5
seed: 42 # Seed for shuffling the combined dataset
test_split_size: 0.1 # Fraction of mixture to use for a test splityamlEvaluating models#
We use lighteval to evaluate models. For models which fit on a single GPU, run:
export VLLM_WORKER_MULTIPROC_METHOD=spawn # Required for vLLM
MODEL=deepseek-ai/DeepSeek-R1-Distill-Qwen-1.5B
MODEL_ARGS="model_name=$MODEL,dtype=bfloat16,max_model_length=32768,gpu_memory_utilization=0.8,generation_parameters={max_new_tokens:32768,temperature:0.6,top_p:0.95}"
OUTPUT_DIR=data/evals/$MODEL
# AIME 2024
TASK=aime24
lighteval vllm $MODEL_ARGS "lighteval|$TASK|0|0" \
--use-chat-template \
--output-dir $OUTPUT_DIR
# MATH-500
TASK=math_500
lighteval vllm $MODEL_ARGS "lighteval|$TASK|0|0" \
--use-chat-template \
--output-dir $OUTPUT_DIR
# GPQA Diamond
TASK=gpqa:diamond
lighteval vllm $MODEL_ARGS "lighteval|$TASK|0|0" \
--use-chat-template \
--output-dir $OUTPUT_DIR
# LiveCodeBench
lighteval vllm $MODEL_ARGS "extended|lcb:codegeneration|0|0" \
--use-chat-template \
--output-dir $OUTPUT_DIR shellTo increase throughput across multiple GPUs, use data parallel as follows:
NUM_GPUS=8
MODEL=deepseek-ai/DeepSeek-R1-Distill-Qwen-1.5B
MODEL_ARGS="model_name=$MODEL,dtype=bfloat16,data_parallel_size=$NUM_GPUS,max_model_length=32768,gpu_memory_utilization=0.8,generation_parameters={max_new_tokens:32768,temperature:0.6,top_p:0.95}"
TASK=aime24
OUTPUT_DIR=data/evals/$MODEL
lighteval vllm $MODEL_ARGS "lighteval|$TASK|0|0" \
--use-chat-template \
--output-dir $OUTPUT_DIRshellFor large models which require sharding across GPUs, use tensor parallel and run:
NUM_GPUS=8
MODEL=deepseek-ai/DeepSeek-R1-Distill-Qwen-32B
MODEL_ARGS="model_name=$MODEL,dtype=bfloat16,tensor_parallel_size=$NUM_GPUS,max_model_length=32768,gpu_memory_utilization=0.8,generation_parameters={max_new_tokens:32768,temperature:0.6,top_p:0.95}"
TASK=aime24
OUTPUT_DIR=data/evals/$MODEL
export VLLM_WORKER_MULTIPROC_METHOD=spawn
lighteval vllm $MODEL_ARGS "lighteval|$TASK|0|0" \
--use-chat-template \
--output-dir $OUTPUT_DIRshellYou can also launch an evaluation with make evaluate, specifying the model, task, and optionally the parallelism technique and number of GPUs.
To evaluate on a single GPU:
make evaluate MODEL=deepseek-ai/DeepSeek-R1-Distill-Qwen-32B TASK=aime24shellTo use Data Parallelism:
make evaluate MODEL=deepseek-ai/DeepSeek-R1-Distill-Qwen-32B TASK=aime24 PARALLEL=data NUM_GPUS=8shellTo use Tensor Parallelism:
make evaluate MODEL=deepseek-ai/DeepSeek-R1-Distill-Qwen-32B TASK=aime24 PARALLEL=tensor NUM_GPUS=8shellReproducing Deepseek’s evaluation results#
The DeepSeek-R1 paper uses sampling with 4-64 responses per query to estimate pass@1 accuracy, but does not specify the specific number of responses per benchmark. In the tables below, we estimate pass@1 accuracy with the following number of responses per query:
| Benchmark | Number of responses per query |
|---|---|
| AIME 2024 | 64 |
| MATH-500 | 4 |
| GPQA Diamond | 8 |
| LiveCodeBench | 16 |
Note that for benchmarks like AIME24, it is important to sample many responses as there are only 30 problems and this can introduce high variance across repeated runs. The choice of how many responses to sample per prompt likely explains the small differences between our evaluation results and those reported by DeepSeek.
AIME 2024#
We are able to reproduce Deepseek’s reported results on the AIME 2024 benchmark within ~1-3 standard deviations:
| Model | AIME 2024 (🤗 LightEval) | AIME 2024 (DeepSeek Reported) |
|---|---|---|
| DeepSeek-R1-Distill-Qwen-1.5B | 30.7 | 28.9 |
| DeepSeek-R1-Distill-Qwen-7B | 50.8 | 55.5 |
| DeepSeek-R1-Distill-Qwen-14B | 65.9 | 69.7 |
| DeepSeek-R1-Distill-Qwen-32B | 69.7 | 72.6 |
| DeepSeek-R1-Distill-Llama-8B | 43.9 | 41.7 |
| DeepSeek-R1-Distill-Llama-70B | 63.0 | 70.0 |
To reproduce these results use the following command:
NUM_GPUS=1 # Set to 8 for 32B and 70B models
MODEL=deepseek-ai/{model_name}
MODEL_ARGS="model_name=$MODEL,dtype=bfloat16,max_model_length=32768,gpu_memory_utilization=0.8,data_parallel_size=$NUM_GPUS,generation_parameters={max_new_tokens:32768,temperature:0.6,top_p:0.95}"
OUTPUT_DIR=data/evals/$MODEL
lighteval vllm $MODEL_ARGS "lighteval|aime24|0|0" \
--use-chat-template \
--output-dir $OUTPUT_DIRshellAlternatively, you can launch Slurm jobs as follows:
python scripts/run_benchmarks.py --model-id {model_id} --benchmarks aime24shellMATH-500#
We are able to reproduce Deepseek’s reported results on the MATH-500 benchmark within ~1-3 standard deviations:
| Model | MATH-500 (🤗 LightEval) | MATH-500 (DeepSeek Reported) |
|---|---|---|
| DeepSeek-R1-Distill-Qwen-1.5B | 83.1 | 83.9 |
| DeepSeek-R1-Distill-Qwen-7B | 94.5 | 92.8 |
| DeepSeek-R1-Distill-Qwen-14B | 94.1 | 93.9 |
| DeepSeek-R1-Distill-Qwen-32B | 95.6 | 94.3 |
| DeepSeek-R1-Distill-Llama-8B | 88.6 | 89.1 |
| DeepSeek-R1-Distill-Llama-70B | 95.1 | 94.5 |
To reproduce these results use the following command:
export VLLM_WORKER_MULTIPROC_METHOD=spawn
NUM_GPUS=1 # Set to 8 for 32B and 70B models
MODEL=deepseek-ai/{model_name}
MODEL_ARGS="model_name=$MODEL,dtype=bfloat16,max_model_length=32768,gpu_memory_utilization=0.8,data_parallel_size=$NUM_GPUS,generation_parameters={max_new_tokens:32768,temperature:0.6,top_p:0.95}"
OUTPUT_DIR=data/evals/$MODEL
lighteval vllm $MODEL_ARGS "lighteval|math_500|0|0" \
--use-chat-template \
--output-dir $OUTPUT_DIRshellAlternatively, you can launch Slurm jobs as follows:
python scripts/run_benchmarks.py --model-id {model_id} --benchmarks math_500shellGPQA Diamond#
We are able to reproduce Deepseek’s reported results on the GPQA Diamond benchmark within ~1-3 standard deviations:
| Model | GPQA Diamond (🤗 LightEval) | GPQA Diamond (DeepSeek Reported) |
|---|---|---|
| DeepSeek-R1-Distill-Qwen-1.5B | 35.8 | 33.8 |
| DeepSeek-R1-Distill-Qwen-7B | 50.5 | 49.1 |
| DeepSeek-R1-Distill-Qwen-14B | 61.5 | 59.1 |
| DeepSeek-R1-Distill-Qwen-32B | 63.1 | 62.1 |
| DeepSeek-R1-Distill-Llama-8B | 46.7 | 49.0 |
| DeepSeek-R1-Distill-Llama-70B | 67.4 | 65.2 |
To reproduce these results use the following command:
export VLLM_WORKER_MULTIPROC_METHOD=spawn
NUM_GPUS=1 # Set to 8 for 32B and 70B models
MODEL=deepseek-ai/DeepSeek-R1-Distill-Qwen-1.5B
MODEL_ARGS="model_name=$MODEL,dtype=bfloat16,max_model_length=32768,gpu_memory_utilization=0.8,generation_parameters={max_new_tokens:32768,temperature:0.6,top_p:0.95}"
OUTPUT_DIR=data/evals/$MODEL
lighteval vllm $MODEL_ARGS "lighteval|gpqa:diamond|0|0" \
--use-chat-template \
--output-dir $OUTPUT_DIRshellpython scripts/run_benchmarks.py --model-id {model_id} --benchmarks gpqashellLiveCodeBench#
We are able to reproduce Deepseek’s reported results on the LiveCodeBench code generation benchmark within ~1-3 standard deviations:
| Model | LiveCodeBench (🤗 LightEval) | LiveCodeBench (DeepSeek Reported) |
|---|---|---|
| DeepSeek-R1-Distill-Qwen-1.5B | 16.1 | 16.9 |
| DeepSeek-R1-Distill-Qwen-7B | 37.4 | 37.6 |
| DeepSeek-R1-Distill-Qwen-14B | 51.3 | 53.1 |
| DeepSeek-R1-Distill-Qwen-32B | 56.0 | 57.2 |
| DeepSeek-R1-Distill-Llama-8B | 37.4 | 39.6 |
| DeepSeek-R1-Distill-Llama-70B | 55.9 | 57.5 |
To reproduce these results use the following command:
NUM_GPUS=1 # Set to 8 for 32B and 70B models, or data_parallel_size=8 with the smaller models for speed
MODEL=deepseek-ai/{model_name}
MODEL_ARGS="model_name=$MODEL,dtype=bfloat16,max_model_length=32768,gpu_memory_utilization=0.8,data_parallel_size=$NUM_GPUS,generation_parameters={max_new_tokens:32768,temperature:0.6,top_p:0.95}"
OUTPUT_DIR=data/evals/$MODEL
lighteval vllm $MODEL_ARGS "extended|lcb:codegeneration|0|0" \
--use-chat-template \
--output-dir $OUTPUT_DIRshellpython scripts/run_benchmarks.py --model-id {model_id} --benchmarks lcbshellData generation#
Generate data from a smol distilled R1 model#
The following example can be run in 1xH100. First install the following dependencies:
uv pip install "distilabel[vllm]>=1.5.2"shellNow save the following snippet into a file named pipeline.py and run it with python pipeline.py. It will generate 4 outputs for each of the 10 examples (change the username for the repository to your org/user name):
from datasets import load_dataset
from distilabel.models import vLLM
from distilabel.pipeline import Pipeline
from distilabel.steps.tasks import TextGeneration
prompt_template = """\
You will be given a problem. Please reason step by step, and put your final answer within \boxed{}:
{{ instruction }}"""
dataset = load_dataset("AI-MO/NuminaMath-TIR", split="train").select(range(10))
model_id = "deepseek-ai/DeepSeek-R1-Distill-Qwen-7B" # Exchange with another smol distilled r1
with Pipeline(
name="distill-qwen-7b-r1",
description="A pipeline to generate data from a distilled r1 model",
) as pipeline:
llm = vLLM(
model=model_id,
tokenizer=model_id,
extra_kwargs={
"tensor_parallel_size": 1,
"max_model_len": 8192,
},
generation_kwargs={
"temperature": 0.6,
"max_new_tokens": 8192,
},
)
prompt_column = "problem"
text_generation = TextGeneration(
llm=llm,
template=prompt_template,
num_generations=4,
input_mappings={"instruction": prompt_column} if prompt_column is not None else {}
)
if __name__ == "__main__":
distiset = pipeline.run(dataset=dataset)
distiset.push_to_hub(repo_id="username/numina-deepseek-r1-qwen-7b")pythonTake a look at the sample dataset at HuggingFaceH4/numina-deepseek-r1-qwen-7b.
Generate data from DeepSeek-R1#
To run the bigger DeepSeek-R1, we used 2 nodes, each with 8×H100 GPUs using the slurm file present in this repo at slurm/generate.slurm. First, install the dependencies:
(for now we need to install the vllm dev wheel that fixes the R1 cuda graph capture)
pip install https://wheels.vllm.ai/221d388cc5a836fa189305785ed7e887cea8b510/vllm-1.0.0.dev-cp38-abi3-manylinux1_x86_64.whl --extra-index-url https://download.pytorch.org/whl/cu121
uv pip install "distilabel[vllm,ray,openai]>=1.5.2"shellAnd then run the following command:
sbatch slurm/generate.slurm \
--hf-dataset AI-MO/NuminaMath-TIR \
--temperature 0.6 \
--prompt-column problem \
--model deepseek-ai/DeepSeek-R1 \
--hf-output-dataset username/r1-datasetshellℹ️
While the job is running, you can setup an SSH tunnel through the cluster login node to access the Ray dashboard from your computer runningssh -L 8265:ray_ip_head_node:8265 <login_node>, then browsinghttp://localhost:8265
Data decontamination#
Following s1: Simple test-time scaling the data can be decontaminated using the script at: scripts/decontaminate.py, which decontaminates a dataset using 8-grams and deduplicate the data. Sample run:
python scripts/decontaminate.py \
--dataset "open-r1/verifiable-coding-problems-python" \
--problem_column problem \
--cleanupshellIt will decontaminate against the benchmark datasets, and remove the contaminated samples afterwards. If no argument --new_dataset_name is provided, the same dataset will be reused, adding a _decontaminated. It runs against the prompt, which for this dataset is the column problem, but a different one can be provided.
Arguments for the script:
usage: decontaminate.py [-h] --dataset DATASET [--split SPLIT] [--ngram_size NGRAM_SIZE] [--problem_column PROBLEM_COLUMN] [--cleanup] [--new_dataset_name NEW_DATASET_NAME]
options:
-h, --help show this help message and exit
--dataset DATASET Name of the dataset to check for contamination.
--split SPLIT Split to check for contamination, defaults to `train`.
--ngram_size NGRAM_SIZE
Size of n-grams to build, defaults to 8.
--problem_column PROBLEM_COLUMN
Name of the column containing the problem (prompt).
--cleanup Whether to remove the contaminated rows before pushing the dataset.
--new_dataset_name NEW_DATASET_NAME
New name for the dataset. If not provided, will reuse the name and add a `_decontaminated` to the name.shellContributing#
Contributions are welcome. Please refer to https://github.com/huggingface/open-r1/issues/23.
Acknowledgements#
This project is built with the collective efforts of many groups and individuals in the open AI community. We are especially grateful to the vLLM and SGLang teams for creating high-performance tooling to scale the rollouts of GRPO. We also thank the teams at OpenThoughts, Prime Intellect, and General Reasoning for creating and sharing high-quality datasets for reasoning.
Citation#
If you find this project is useful in your own work, please consider citing as follows:
@misc{openr1,
title = {Open R1: A fully open reproduction of DeepSeek-R1},
url = {https://github.com/huggingface/open-r1},
author = {{Hugging Face}},
month = {January},
year = {2025}
}bibtex